PTC加热器的热仿真
用户仅需注册并登录MyROHM账号,即可使用ROHM Solution Simulator这一在线仿真工具,并提供丰富的Solution Circuit(电路解决方案)。为了便于用户进行热仿真,提供包括PTC(Positive Temperature Coefficient)加热器、线性稳压器等各种热仿真用的电路。
在“PTC加热器的热仿真”一文中,将为大家介绍PTC加热器热仿真中的仿真电路图及仿真实施方法。
本文将为大家介绍PTC加热器热仿真中的仿真电路图及仿真实施方法。另外,本文的数据来源——《PTC加热器热仿真用户指南》可从以下链接下载:
PTC加热器的热仿真电路与仿真方法
本节将介绍PTC加热器热仿真中所使用的仿真电路图及仿真实施方法。
PTC(Positive Temperature Coefficient)加热器是一种利用温度升高时电阻也随之增大的正温度系数特性(PTC特性)的自我控制型加热设备。由于其温度会随时间推移而趋于稳定,因此可以说是一种低功耗型加热器。下面将介绍可同步执行PTC加热器电气仿真与内置元器件温度仿真的仿真电路及环境,并介绍其使用方法。通过调整组件参数,可在多种条件下执行仿真。
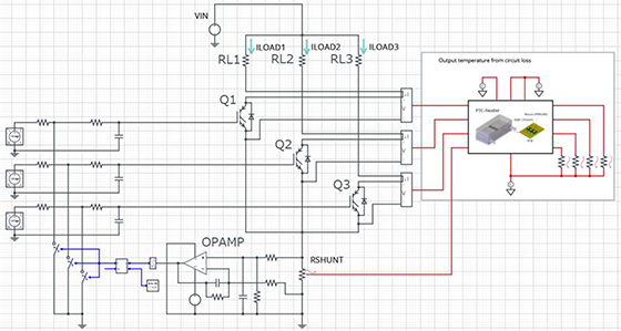
PTC加热器的热仿真电路图示例
下面是PTC加热器的热仿真电路图。黑色和蓝色线路表示电气仿真电路,红色线路表示热仿真电路。该电路采用的是三个开关器件IGBT(绝缘栅双极型晶体管)并联的结构。各IGBT均连接有负载电阻(加热器),可独立驱动。负载电流通过3个IGBT的ON/OFF只能进行3档调节,并未设计采用开关方式进行微调的功能。另外,该电路还配备了保护电路,通过分流电阻检测3个负载的总电流并进行过电流保护。该热仿真电路通过将电气仿真计算出的器件损耗与普通PTC加热器(包含水冷环境)转化为热仿真模型(ROM*1),进而计算出IGBT和分流电阻的温度。
*1 ROM(Reduced Order Model):采用可将3D-CAE构建的模型降维至1D的降维技术所创建的模型
仿真电路
图中右侧的四段曲线图,分别表示3个IGBT和分流电阻的结温(Junction Temperature,Tj)。启动后,3个IGBT的结温随时间逐渐上升,约在4,334秒后趋于稳定,保持在125℃左右。中间的曲线图表示流经分流电阻RSHUNT的电流值(3个负载的总电流),左侧曲线图表示过电流保护电路的输出电压。中间和左侧的曲线图,约在2,000秒后趋于稳定。
PTC加热器的热仿真方法
Simulation Settings(仿真设置)与执行
执行热仿真时,仅需点击上图中绿色的Run(运行)按钮▶即可开始。点击齿轮图标即可设置仿真条件。初始状态下,系统已预设条件并显示仿真结果。修改仿真条件后执行热仿真,温度曲线图等将随之更新。
仿真与参数设置、过电流保护、热仿真模型
本节将介绍PTC加热器热仿真相关的仿真设置、参数设置、过电流保护以及热仿真模型。
PTC加热器的热仿真:仿真设置
组件的参数定义
仿真时间和收敛选项等仿真设置可以通过上述面的“Simulation Settings(仿真设置)”进行设置,表中列出了仿真的初始设置。如果遇到仿真收敛问题,可以通过更改具体选项来解决。在“Manual Options(手动选项)”中已经定义电路的仿真温度和各种参数。
Simulation Settings的初始值
| 参数 | 初始值 | 备注 |
|---|---|---|
| Simulation Type | Time-Domain | 请勿更改仿真类型 |
| End time | 5000 secs | |
| Advanced Options | More Speed | |
| Manual Options | .TEMP 100 | 请将电路仿真温度设定在IGBT的收敛温度水平 |
| .PARAM ・・・ | 具体请参阅下表 |
PTC加热器的热仿真:参数设置
上图中蓝色标注的组件需要设置仿真条件,因此我们采用手动选项来定义参数。下表中列出了参数的初始值。如下图所示,这些数值需填写在仿真设置的“Manual Options”的文本框内。
参数的初始值
| 参数 | 变量名 | 初始值 | 单位 | 说明 |
|---|---|---|---|---|
| \(V_{IN}\) | V_VIN | 400 | V | |
| \(I_{LOAD1}\) | I_LOAD1 | 10 | A | |
| \(I_{LOAD2}\) | I_LOAD2 | 10 | A | |
| \(I_{LOAD3}\) | I_LOAD3 | 10 | A | |
| \(VG_{delay1}\) | VG_delay1 | 0 | sec | IGBT1导通的时间点 |
| \(VG_{delay2}\) | VG_delay2 | 1000 | sec | IGBT2导通的时间点 |
| \(VG_{delay3}\) | VG_delay3 | 2000 | sec | IGBT3导通的时间点 |
仿真条件的参数定义
PTC加热器的热仿真:过电流保护
下图为过电流保护电路。负载电流通过采用分流电阻和运算放大器的低边检测电路进行检测。流经负载的总电流会因分流电阻而产生\(ΔV_{SHUNT}\)的电压。运算放大器将该电压进行差分放大,当超过”Voltage to Digital”阶段的阈值时,下一级开关即会导通并启动保护功能。当忽略运算放大器的输入失调电压时,运算放大器的输出\(V_O\)可通过下面的公式表示:
\(V_O = I_{LOAD} \times R_{SHUNT} \times \displaystyle \frac{R2}{R1} \quad [V]\)
默认电路参数为\(I_{LOAD}\)=30A、\(R_{SHUNT}\)=1mΩ、\(R1\)=2kΩ、\(R2\)=120kΩ,因此将输出\(V_O\)=1.8V。”Voltage to Digital”的阈值已设定为2V(过电流≒33.3A),因此保护功能不会启动。
过电流保护电路
PTC加热器的热仿真:热仿真模型
下图中的“PTC-heater”符号表示PTC加热器的热仿真模型(ROMsup*1)。另外,PTC加热器热仿真模型的引脚说明见下表。
*1 ROM(Reduced Order Model):采用可将3D-CAE构建的模型降维至1D的降维技术所创建的模型
热仿真模型
热仿真模型的引脚说明
| 引脚名 | 说明 |
|---|---|
| S_S_IGBT_1 | 输入IGBT1的损耗,监测\(T_J\) |
| S_S_IGBT_2 | 输入IGBT2的损耗,监测\(T_J\) |
| S_S_IGBT_3 | 输入IGBT3的损耗,监测\(T_J\) |
| S_S_Res | 输入\(R_{SHUNT}\)的损耗,监测\(T_J\) |
| F_Heater | 加热器温度 |
| F_Water_Near_Side | 冷却水温度(入口) |
| F_Water_Far_Side | 冷却水温度(出口) |
| F_20CAmbient | 环境温度 |
| S_M_IGBT1_mold | 监测IGBT1的封装温度(以高阻抗接收) |
| S_M_IGBT2_mold | 监测IGBT2的封装温度(以高阻抗接收) |
| S_M_IGBT3_mold | 监测IGBT3的封装温度(以高阻抗接收) |
| S_M_R_lead | 监测RSHUNT的引线温度(以高阻抗接收) |
- S_S_xxxx引脚可通过输入器件损耗值来监测器件温度。
- F_xxxx引脚连接”tc_amb”,并设置为该位置的温度值。
- S_M_xxxx引脚可用于监测IGBT的封装温度和分流电阻的引线温度。
PTC加热器的热仿真:组件和物料清单
本节将介绍PTC加热器热仿真中的组件与物料清单以及相关文件。
下图列出了PTC加热器热仿真中使用的主要组件名称。各组件的初始值请参照下表。部分组件支持从预先配备的组件清单中选择所需产品。后面一个表格中列出了可更换的组件及其产品名称清单。更改组件名称的步骤如后一个图所示,在组件上右键单击,选择”Properties”选项,然后从“Property Editor”的“Spicelib Part”中选择要使用的产品名称。

主要组件名称、组件初始值
| 组件名称 | 功能 | 初始值 | 备注 |
|---|---|---|---|
| Q1、Q2、Q3 | IGBT | RGS00TS65D | TO247封装 可更改 |
| RSHUNT | Resistor | 1mΩ | PSR100系列 常数可选 |
| RL1、RL2、RL3 | Load Resistor | {Vin/ILOADx} | 固定 |
| OPAMP | Op-amp | LMR1802YG-C | Datasheet model |
可变更组件和产品名称清单
| 组件名称 | 功能 | 产品名称 | 规格 |
|---|---|---|---|
| Q1、Q2、Q3 | IGBT | RGC80TSX8R | 1800V、40A |
| RGCL60TS60D | 600V、30A | ||
| RGCL80TS60D | 600V、40A | ||
| RGS00TS65D | 650V、50A | ||
| RGS00TS65E | 650V、50A | ||
| RGS50TSX2DHR | 1200V、25A | ||
| RGS60TS65D | 650V、30A | ||
| RGS80TS65D | 650V、40A | ||
| RGS80TSX2DHR | 1200V、40A | ||
| RGT00TS65D | 650V、50A | ||
| RGT40TS65D | 650V、20A | ||
| RGT50TS65D | 650V、25A | ||
| RGT60TS65D | 650V、30A | ||
| RGT80TS65D | 650V、40A | ||
| RGTH00TS65D | 650V、50A | ||
| RGTH40TS65D | 650V、20A | ||
| RGTH50TS65D | 650V、25A | ||
| RGTH60TS65D | 650V、30A | ||
| RGTH80TS65D | 650V、40A | ||
| RGTV60TS65D | 650V、30A | ||
| RGW00TS65D | 650V、50A | ||
| RGW60TS65D | 650V、30A | ||
| RGW80TS65D | 650V、40A |
所用组件的产品名称变更
・相关文件链接
- 产品规格书请分别通过以下链接查阅:
IGBT(TO247封装)
分流电阻器PSR系列
接地检测运算放大器 - 应用指南请通过下面的链接查阅:
低边电流检测电路设计
PTC加热器热仿真的3D(三维)模型
本节将介绍PTC加热器热仿真中的3D(三维)模型。
下图是创建PTC加热器热仿真模型(ROM*1)时使用的3D(三维)模型示意图。另外,在下表中列出了PTC加热器的结构信息。
*1 ROM(Reduced Order Model):采用可将3D-CAE构建的模型(三维)降维至1D(一维)的降维技术所创建的模型
PTC加热器的3D(三维)示意图
PTC加热器的结构信息
| 结构部位 | 说明 |
|---|---|
| 铝制外壳*2 | 外形尺寸:250mm × 110mm × 120mm |
| 电路板 | 外形尺寸:100mm × 90mm × 1.6mmt 电路板材质:FR-4 铜箔厚度:70μm(2 oz 铜箔) |
| 绝缘片 | 厚度:1mm |
*2 为缩短仿真时间,未考虑铝制外壳部分的热容量。












