线性稳压器的热仿真电路与方法
下面介绍第一项内容“线性稳压器的热仿真电路与方法”。
- 线性稳压器的热仿真电路与方法
- 参数设置与热仿真模型
- 热仿真模型的电路板条件
另外,本文的数据来源——《线性稳压器BD4xxMx系列的热仿真用户指南》可从以下链接下载:
https://rohmfs-rohm-com-cn.oss-cn-shanghai.aliyuncs.com/en/products/databook/applinote/ic/power/linear_regulator/bd4xxmx_thermal_simulation_ug-e.pdf
热仿真电路一览表
首先,下面列出了目前可用的线性稳压器Solution Circuit的热仿真电路一览表。其中包括3.3V/5.0V输出电压、200mA/500mA输出电流的不同规格。
| 产品名称 | 输出电压 | 输出电流 | 封装名 | 仿真电路 |
|---|---|---|---|---|
| BD433M2EFJ-C | 3.3V | 200mA | HTSOP-J8 | BD433M2EFJ-C_热仿真 |
| BD450M2EFJ-C | 5.0V | 200mA | HTSOP-J8 | BD450M2EFJ-C_热仿真 |
| BD433M5FP-C | 3.3V | 500mA | TO252-3 | BD433M5FP-C_热仿真 |
| BD450M5FP-C | 5.0V | 500mA | TO252-3 | BD450M5FP-C_热仿真 |
| BD433M5FP2-C | 3.3V | 500mA | TO263-3 | BD433M5FP2-C_热仿真 |
| BD450M5FP2-C | 5.0V | 500mA | TO263-3 | BD450M2FP2-C_热仿真 |
其特点是输入电压范围宽达3V~42V,工作温度范围宽达-40℃~+150℃,且符合车载应用标准,可直接连接车载电池使用。其输出电压精度达±2%,暗电流低至38μA~40μA(Typ.),是高性能产品。另外,所需的外置元件仅输入电容(0.1μF以上 Typ.)和输出电容(10μF以上 Typ.)2个。
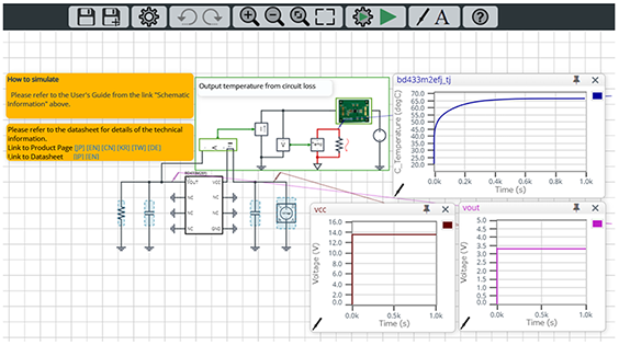
仿真电路图示例
仿真电路(BD433M2EFJ-C)
上图中绿色框所包围的区域表示热仿真电路,其余部分则为电气仿真电路。热仿真电路通过将电气仿真计算得出的器件损耗和搭载在电路板上的线性稳压器进行热仿真建模,从而计算出线性稳压器的温度。右上方的蓝色曲线表示线性稳压器的结温(Tj)。启动后,结温随时间逐渐上升,约600秒后趋于稳定,保持在66℃左右。
仿真方法
Simulation Settings与执行
执行热仿真时,仅需点击上图中绿色的Run(运行)按钮▶即可开始。点击齿轮图标即可设置仿真条件。初始状态下,系统已预设条件并显示仿真结果。修改仿真条件后执行热仿真,温度曲线图等将随之更新。











